Гребенские казаки

Информация о пользователе

Привет, Гость! Войдите или зарегистрируйтесь.


Вы здесь » Гребенские казаки » Незлобная станица » Род Шейкиных


Род Шейкиных

Сообщений 1 страница 6 из 6

1

дядя Коля написал(а):

Список малолеткам 1-го военного отдела ТКВ достигшие к 1 января 1880 года 19-летнего возраста и зачисляемым в служивые казаки

Волгского полкового округа

ст. Незлобная

Терентий Шейкин

1 Волгский полк

Отредактировано Андрей (2019-01-31 05:36:15)

0

2

Шейкин Георгий Алексеевич
Красноармеец __.__.1914 Ставропольский край, Георгиевский р-н, ст. Незлобное , Место службы: Георгиевский ОГВК, Ставропольский край, г. Георгиевск. Военно-пересыльный пункт
Жена: Подпорина Ольга Петровна ст. Незлобная
https://pamyat-naroda.ru/heroes/memoria … 1153907723

Шейкин Алексей Алексеевич
Рядовой __.__.1904 Ставропольский край, Георгиевский р-н, ст. Незлобная. Донесение о потерях
Пропал без вести __.03.1942
Жена: Долгова Мария Васильевна г. Ессентуки
https://pamyat-naroda.ru/heroes/memoria … ie59550665

Шейкин Николай
Красноармеец __.__.1911 Орджоникидзевский край, Незлобная. Пленение
Лагерь: дулаг 202, дата пленения: Не позднее 22.01.1942
https://pamyat-naroda.ru/heroes/memoria … en82000109

Шейкин Ефим Петрович
Красноармеец __.__.1905 Ставропольский край, Георгиевский р-н, ст. Кулобная , Место службы: 43 дэп. Донесение о потерях
Пропал без вести __.12.1941
Сестра: Шейкина Таисия Петровна г. Дзауджикау
https://pamyat-naroda.ru/heroes/memoria … nie7891711

0

3

https://upforme.ru/uploads/0009/30/38/1941/t112233.png
Мой прапрадед Шейкин Петр Матвеевич с супругой Харитиной Антоновной родом из ст. Незлобной.
Их дети Валентина Таисия и Ефимий(пропал без вести в 41 году). Буду рад любой информации и помощи в поисках предков.

0

4

https://upforme.ru/uploads/0009/30/38/1941/t450049.jpg
Еще фото прапрадеда Шейкина Петра Матвеевича (средний ряд второй справа)
Подпись на фото: "В память о мобилизации 18 июля 1914 нашей России".

0

5

Отставной казак стан. Незлобной, Тимофей Шейкин за отличие при преследовании хищнической партии 21/22 окт. 1852 г. от поста Открытого до верхней Кубани, был награжден ЗОВО Св. Георгия № 91446 (объявленном в приказе по бывшему Отдельному Кавказскому корпусу 22 июня 1853 г. № 128) утерял этот знак лет 15 назад…
О потере ордена // Терские ведомости 1872 № 24 (16 июня)

0

6

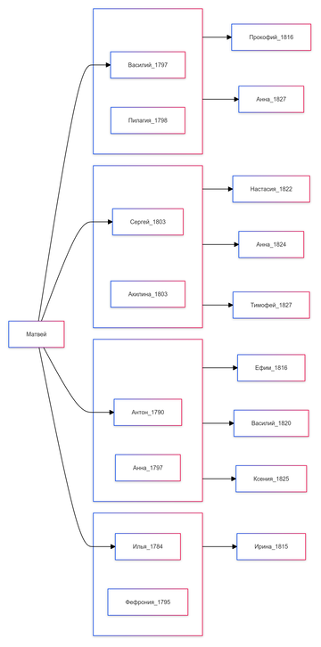
Астраханская духовная консистория, исповедальная ведомость Георгиевского уезда села Незлобного за 1827 год
https://upforme.ru/uploads/0009/30/38/1941/t553933.jpg
https://upforme.ru/uploads/0009/30/38/1941/t174290.png

Отредактировано Sergiy (2024-08-23 14:22:40)

0


Вы здесь » Гребенские казаки » Незлобная станица » Род Шейкиных


Рейтинг форумов | Создать форум бесплатно