Присоединены к Православию казак ст. Калиновской Тимофей Андреев Лазарев... 4 апреля 1881 г. свящ. Трифоном Василихиным
СЕВ № 9, 1881 г.
Род Лазаревых
Сообщений 31 страница 59 из 59
Поделиться312018-06-29 07:53:27
Поделиться322018-11-09 14:13:26
Каз. Ульян Николаевич Лазарев, 3-я сотня, 1-го Кизляро-Гребенского Его Величества полка, станицы Калиновской, Кизлярского отдела, Терской обл., награжден 5.12.1916 ГК 4 ст. № 794089.
http://gwar.mil.ru/
Поделиться332018-11-13 07:25:15
Каз. Константин Иванович Лазарев, 3 сотня, 1-го Кизляро-Гребенского полка, правос., женат, ст. Калиновской, Терской обл., Кизлярского отд., пропал без вести 6 авг. 1915 г. при атаке у дер. Ракитно.
http://gwar.mil.ru/
Поделиться342018-11-29 19:10:31
В 1802 году в Калиновской
Лазарев Куприян 42; жена Марфа Филипова 42; дети: Сергей 15, Никита 8, Акулина 10
Лазарев Григорий 40; жена Ирина Филатова 39; дети: Андрей 9, Данила 6, Конон 4, Яков 1,
при них отец Михайла Лазарев 63

Переселение сказочных и волгских казаков на Моздокскую линию.
Антиповская станица 1765 год (ныне Волгоградская обл.)
Лазарь Федоров 60, отставной казак; жена его Анна Астафьева 63
сыновья их:
Михайла Лазырев 26; жена его Варвара Леонтьева 26; дети их: Купреян 6, Григорей 3
Макар Лазырев 22, отставной казак; жена его Катерина Андреева 30, дети их: Клим 6, Никита 3
PS Исходя из этой информации в книге Гусева В.А. "Сказочные казаки на Дону. Переселение на Терек сказочных и волгских казаков. XVIII век. Материалы по истории и генеалогии казачества. Выпуск 4.", основатель фамилии ЛАЗАРЕВ в станице Калиновская - это Лазарев Михайла 1739 года рождения, выходит его полное ФИО Лазарев Михаил Лазаревич. От имени отца Лазаря Фёдорова, Михаилу досталась и Отчество и Фамилия.
Отредактировано Владимир Швыдко (2018-11-29 22:52:01)
Поделиться362018-12-05 23:40:50
Ведомость станицы Калиновской Гребенского полка Михаило Архангельской церкви обретающимся при оной Церкви въ приходе нижеявленныхъ чиновъ людямъ, соизъявленiемъ коегождо имени о бытiи ихъ въ Св. Четыредесятницу у Исповеди и Св.Таинъ причастiя, и ктожъ исповедался токмо, а не причастился, и ктожъ гн исповедался, въ 1853 году
№ 100. Никита Киприянов Лазарев 62, у него дети Иван Никитин 36, жена его Маримьяна Иванова 35,
у них дети: Татиана 15, Елисавета 2, Параскева 10, Ефросинья 7, Мария 5, Мария 2
Матвей Никитин 28, жена его Анисья Мефодиева 27, у них дети: Ларион 10, Александра 2
№ 101. Гавриил Никитин Лазарев 42, жена его Ксения Семионова 38,
у них дети: Евфимия 10, Марина 5, Иван 1, Яков Гаврилов 23, жена его Феодосия Маркова 23, у них дочь Ефросинья 2
№ 102. Конон Григорьев Лазарев ( ? ), жена его Елена Савельева 56,
у них дети: Параскева 18, Григорий Кононов 25, жена его Неонила Гаврилова 23,
Иван Кононов 18, жена его Марфа Иванова 18,
Феодор Кононов 22 и жена его Гликерия Иванова 21 (которые у исповеди не были по нерадению),
зять их Варфоломей Андросов 30, жена его Ксения Кононова 34, у них дети (которые у исповеди не были за малолетством): Евдокея 13, Евфимия 7, Ксения 4, Анастасия 2
№ 103. Иов Андреев Лазарев 47, жена его Анна Иванова 44,
у них дети: Евфимия 17, Домника 14, Параскева 11, Аким 25, жена его Акилина Матвеева 26, у них сын Иван 2
Аристарх Иовлив 20, жена его Анастасия Тимофеева 19
Поделиться372018-12-12 13:13:09
Фамилия: Лазарев
Имя: Иван
Отчество: Ефремович
Дата рождения: __.__.1899
Место рождения: Орджоникидзевский край, ст. Калиновская
Дата и место призыва: 05.01.1942 Сталинский РВК, Чечено-Ингушская АССР, г. Грозный, Сталинский р-н
Воинское звание: рядовой
Дата выбытия: 25.02.1942
Причина выбытия: попал в плен (освобожден: Донесения об освобожденных из плена 30.10.1945)
Название источника донесения: ЦАМО 58-18003-1460
Ближайшие родственники: жена Лазарева Алекс. Гр...? , г.Грозный
Источник: https://obd-memorial.ru/html/info.htm?id=66414023
Поделиться382018-12-12 14:15:03
Фамилия: Лазарев
Имя: Василий
Отчество: Матвеевич
Дата рождения: 10.01.1905
Место рождения: Орджоникидзевский край, Наурский р-н, Калиновская
Воинское звание: рядовой
Дата и место пленения: попал в плен 15.10.1941. Одесса
Судьба: лагерь 5 Тирасполь (информация из Регистрационных Списков (Stat Nominal) румын.док.)
Название источника донесения ЦАМО 58-977528-146
Источник: https://obd-memorial.ru/html/info.htm?id=567682705
Поделиться392018-12-12 15:00:32
Фамилия: Лазарев
Имя: Алексей
Отчество: Иванович
Дата рождения: __.__.1917
Место рождения: Грозненская обл., Наурский р-н, станица Калиновская
Последнее место службы: 158 кав. полк
Воинское звание: сержант
Причина и дата выбытия: пропал без вести 29.06.1941., в районе с. Желтонец, Львовской обл.
Название источника донесения ЦАМО 58-977529-77
Источник: https://obd-memorial.ru/html/info.htm?id=72542976
Поделиться402018-12-12 20:18:43
Фамилия: Лазарев
Имя: Степан
Отчество: Иванович
Место рождения: Ставропольский край, Наурский р-н, станица Калиновская
Дата и место призыва: 30.05.1943 Старо-Промысловский РВК, Чечено-Ингушская АССР, г. Грозный, Старо-Промысловский р-н
Последнее место службы: 4 кб, 34 кп, 9 кав.див.
Воинское звание: красноармеец
Дата выбытия 01.11.1943
Причина выбытия: попал в плен в р-не Перекоп (освобожден)
Название источника донесения ЦАМО 58-18003-1440
Ближайшие родственники: жена Лазарева Наталья Григорьевна, г. Грозный, Старые промыслы
Источник: https://obd-memorial.ru/html/info.htm?id=65549302
Судьба: военно-пересыльный пункт 192 зсп, прибыл в часть между 05.08.1945 и 10.10.1945
Источник: https://pamyat-naroda.ru
Поделиться412018-12-12 20:19:43
Фамилия: Лазарев
Имя: Николай
Отчество: Семенович
Место рождения: Орджоникидзевский край, Наурский р-н, ст. Калиновская
Дата и место призыва: 23.06.1941 Наурский РВК, Орджоникидзевский край, Наурский р-н
Последнее место службы: 1175 сп, 347 сд, 44 А, Южный фронт
Воинское звание: сержант
Причина и дата выбытия: __.07.1943 попал в плен (освобожден)
Название источника донесения: РГВА, номер фонда 20
Источник: https://obd-memorial.ru/html/info.htm?id=79513938
Судьба: Военно-пересыльный пункт 372 зсп, 24 зсбр
Источник: https://pamyat-naroda.ru
Дополнительная информация: Орден Отечественной войны II ст. Дата 06.04.1985
Источник: http://podvignaroda.ru/?#id=1515771102& … ailManUbil
Поделиться422018-12-12 20:20:57
Фамилия: Лазарев
Имя: Тимофей
Отчество: Дмитриевич
Дата рождения: __.__.1907
Место рождения: Ставропольский край, Наурский р-н, ст. Калиновская
Дата и место призыва: 24.11.1944 Будёновский РВК, Ставропольский край
Последнее место службы: п/п 73571-"ак"
Воинское звание: красноармеец
Причина выбытия: пропал без вести
Дата выбытия: __.05.1945
Название источника донесения: ЦАМО 58-18004-1346
Источник: https://obd-memorial.ru/html/info.htm?id=507090828
Поделиться432018-12-12 20:23:17
Фамилия: Лазарев
Имя: Петр
Отчество: Николаевич
Место рождения: Орджоникидзевский край, Наурский р-н, ст. Калиновская
Воинское звание: рядовой, стрелок
Причина выбытия: попал в плен (освобожден)
Судьба: из донесения об освобожденных из плена-прибыл эшелоном из г. Кёнигсбрюк (Саксония, Германия)
Название источника донесения: ГАРФ Р-9526 – 6 - 1180
Источник: https://obd-memorial.ru/html/info.htm?id=79405119
Поделиться442018-12-12 20:44:37
Фамилия: Лазарев
Имя: Павел
Отчество: Алексеевич
Дата рождения: 1924
Место рождения: Орджоникидзевский край, ст. Калиновская
Дата и место призыва: Гудермесский РВК, Чечено-Ингушская АССР, Гудермесский р-н
Последнее место службы: штаб 337 сд
Воинское звание: красноармеец, стрелок
Причина и дата выбытия: убит 30.10.1942
Первичное место захоронения: Чечено-Ингушская АССР, х. Чебалака
Название источника донесения: ЦАМО 58-818883-209
Ближайшие родственники: мать Лазарева Мария Иосифовна, ст. Калиновская, Ордж. край
Источник: https://obd-memorial.ru/html/info.htm?id=50538598
Поделиться452018-12-16 09:50:48
Каз. Лазарев Иульян Николаевич, правос., женат, ст. Калиновской, Терской обл., Кизлярского отдела, ранен 21.11.1914, д. Петны, тыл.
1-й Кизляро-Гребенской полк
Поделиться462019-01-16 07:24:55
Казак Лазарев Матвей Филатович, 3-й Кизляро-Гребенской полк, ст. Калиновская Терской обл. Кизлярского отд., лазарет станции Дербент Влк. ж. д. 21 окт. 1917.
https://cdn.gwar.mil.ru/imagesfww/Karto … 001503.jpg
Поделиться472019-02-24 04:21:43
Казак Лазарев Матвей Филатович, 3-й Кизляро-Гребенской полк, ст. Калиновская Терской обл. Кизлярского отд., лазарет станции Дербент Влк. ж. д. 21 окт. 1917.
https://cdn.gwar.mil.ru/imagesfww/Karto … 001503.jpg
Казак Лазарев Матвей Филатович, 3-й К-Г полк, поступил в лазарет 21.10.1917.
ПВПН Калиновская 1897 года:
Лазарев Филат Филиппович 60, жена Ирина Фёдоровна 45; дети их: Олимпиада 12, Матвей 10
ИР Калиновская 1817 года:
Лазарев Данила Григорьевич 21, жена его Устинья Федорова 21, дети их: Филип 5, Ксения(Аксинья) 3, Степанида 1
ИР Калиновская 1802 года:
Лазарев Григорий Михайлович 40, жена Ирина Филатова 39; дети их: Андрей 9, Данила 6, Конон 4, Яков 1, при них отец Михайла 63
Антиповская станица 1765 год (ныне Волгоградская обл.):
Лазарь Федоров 60, отставной казак; жена его Анна Астафьева 63; сын их: Михайла Лазырев 26; жена его Варвара Леонтьева 26; дети их: Купреян 6, Григорей 3
Поделиться482019-02-27 12:15:09
ИР 1821г. Калиновская Лазаревы: вд. Куприяна Михайлова Марфа Филиппова(65), Никита Куприянов(28), ж.Матрена Иванова(30), Евдокия Никитина(1), Гаврила Никитин(8), Иван Никитин(4).
вд. Григория Михайлова Ирина(Арина) Филатова(Филиппова?)(60?), Андрей Григорьев(30?), ж.Федосья(Федора) Емельянова(28), Иов(Ивлей) Андреев(12), Николай Андреев(8), Меланья Андреева(5), Леон Андреев(3), Данил Григорьев(27), ж.Устинья Федорова(27), Филипп Данилов(9), Аксинья Данилова(7), Степанида Данилова(6), Настасья Данилова(3), Конон Григорьев(24), ж.Елена Савельева(26), Аксинья Кононова(3), Марья Григорьева(15?).
Поделиться492019-06-15 18:35:40
Лазарев Федор Алистратович
Болен. Картотека потерь
Должность/Звание рядовой
Воинская часть Кизляро-Гребенский полк
Место рождения. Губерния Терская обл.
Место рождения. Уезд Кизлярский отдел
Причина выбытия болен
Дата события 23.10.1917
Тип документа Карточка на прибывших (нижние чины)
Архив Российский Государственный Военно-исторический архив
Фонд Картотека бюро учета потерь в Первой мировой войне (офицеров и солдат)
Шкаф без номера Ящик 2025-Л
Поделиться502020-01-26 06:22:41
Роспись Астраханской епархии Моздокского уезда Калиновской станицы священнослужителей …1802 года.
ГААО, Ф.599 Оп. 2 Д.1177(б).
https://rodoslovnaya.astrobl.ru/archive … -2-d-1177b
Файл 666
61 Купреан Лазарев 42
жена его Марфа Филипова 42
дети их Сергей 19
Никита 8
Акулина 10
Григорий Лазарев 40
жена его Ирина Филатова 39
дети их Андрей 9
Данила 6
Конон 4
Яков 1
при них отец Михайла Лазарев 63
Поделиться512020-04-03 20:09:09
Фамилия: Лазарев
Имя: Петр
Отчество: Николаевич
Место рождения: Орджоникидзевский край, Наурский р-н, ст. Калиновская
Воинское звание: рядовой, стрелок
Причина выбытия: попал в плен (освобожден)
Судьба: из донесения об освобожденных из плена-прибыл эшелоном из г. Кёнигсбрюк (Саксония, Германия)
Название источника донесения: ГАРФ Р-9526 – 6 - 1180
Источник: https://obd-memorial.ru/html/info.htm?id=79405119
Ошибка прочтения документа на ОБД. На самом деле отчество не Николаевич, а Винальевич ( в документе "Винал."). Его отец Лазарев Виналий Иосиевич. Наурским военкоматом 23.06.1941г. призывался Лазарев Петр Вениаминович(1912г.р), он же Винальевич.
Поделиться522023-02-16 12:41:12
Преподано архипастырское благословение с выдачей грамоты церковному старосте ст. Калиновской Василию Лазареву за пожертвование 103 р. в свой приходской храм.
ВЕВ 1917 № 1 с. 2
Поделиться532023-05-19 19:04:56
Здравствуйте, обнаружил у себя предков из станицы Калиновская. Предположительно казачьего рода. К сожалению только фамилия прабабушки осталась. Лазарева Анна Семеновна. Подскажите, какие действия стоит предпринять, чтобы узнать больше. Казачьего рода человек или нет. Заранее благодарю.
Поделиться542023-05-22 12:09:41
Добрый день! Для поиска маловато исходной информации. Какого года рождения Анна Семеновна (хоть примерно)? Лазарева это ее девичья фамилия или по мужу? Были ли у Анны Семеновны братья и сестры? ФИО ее мужа?
Поделиться552023-09-14 07:07:15
Казак стан. Калиновской, Гавриил Лазарев.
О происшествиях в Терской области // Терские ведомости 1874 № 4 (22 янв.)
Поделиться562025-11-30 13:23:51
24 июля 1892. Станица Калиновская. Казак Филат Лазарев.
Известия из области // Терские ведомости 1892 № 126 (21 окт.)
Поделиться572026-03-18 11:44:44
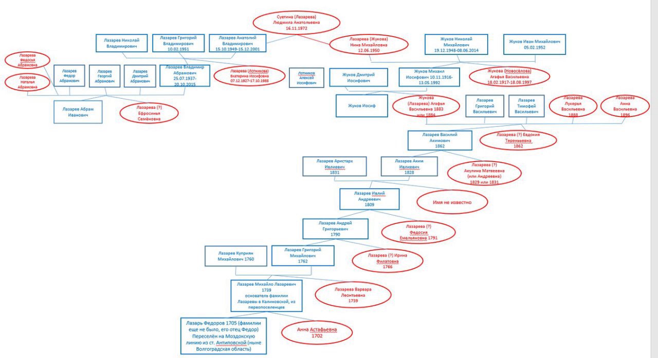
ст. Калиновская.Лазаревы.
Это мой прапрадедушка Лазарев Абрам Иванович 18.09.1883-08.12.1955 и прапрабабушка Лазарева Ефросинья Семеновна 24.09.1883-10.01.1976
Кто их родители???
Ищу родственников и любую информацию по ним и не только!
Моя почта - annsuetiina@gmail.com
Отредактировано Анна | URANNAQUA (2026-03-18 12:02:07)
Поделиться592026-04-26 12:38:22
Казак ст. Калиновской Терской обл., Федор Лазарев, был сослан в ст. Севастопольскую, Кубанской обл., на 4 года и освобожден по Всемилостивейшему Манифесту.
Сыскные статьи // Терские ведомости 1895 № 62 (28 мая) с. 8



